​
​
​
​​
-
​
-
​

Second-life App — Rethinking E-Waste, One Pickup at a Time
A solo UX case study tackling e-waste through a scalable mobile platform. Designed in React Native, it lets users schedule pickups, shop refurbished tech, or become carriers—bridging sustainability and convenience through a multi-role experience. (Duration: 2022-2025)

Project Overview
UX Research & Strategy

Understanding user needs to shape meaningful, value-driven solutions.
Through in-depth surveys, interviews, and competitive analysis, we uncovered several critical insights that directly shaped the Second-life App’s value proposition. These findings moved beyond initial assumptions and highlighted user motivations rooted in security, trust, convenience, and environmental impact.
​


Design Process & Usability Testing
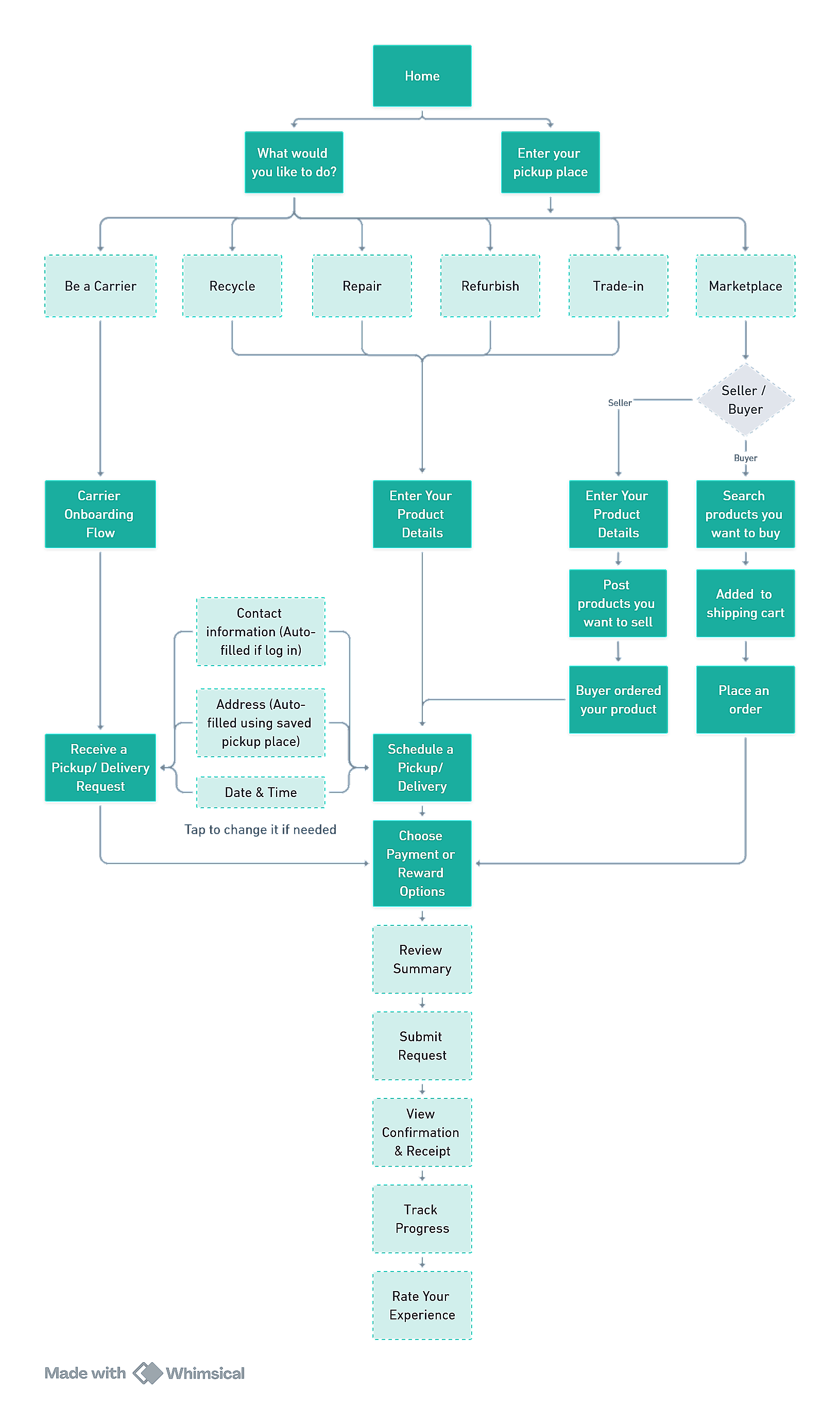
(👉 Click here for Workflow, User flow, and Information Architecture)
.png)
Iterated from 5 paper wireframes to finalize Version E
​
Started with five home page versions in the "Paper wireframe" stage, then advanced Versions B and E based on usability test results (👉 Check Usability Testing Report). After further A/B testing and iteration, Version E was finalized as the high-fidelity mockup (👉 Check A/B Testing Report).


→
↑ Version B:
-
Clear step-by-step structure
-
Large, accessible buttons
-
Linear flow caused friction
-
Delayed address input frustrated users
(Wireframe)



→
↑ Version E:
-
30% faster task completion
-
Intuitive location-first design
-
Bottom navigation improved orientation
-
Better user autonomy and efficiency
(Prototype)

Technical Implementation & Design System (Design to Code)
The demo is available at https://github.com/cicindyndy/SecondLife.git.
If you are interested in accessing it, please notify me, and I will grant the necessary permissions.

Design System & Markdown Tree Diagram- V0 (≠ Information Architecture)


High-Fidelity React Native Framework Breakdown. V1 - Main Screens Only
“Version 2 is currently in progress and aligns with the style of the Refined E version.”
Key Achievements & Next Steps
30%
Reduction in Scheduling Time
Version E redesign streamlined pickup requests
25%
Increase in Pickup Volume
Easy scheduling and incentives drive repeat behavior
40%
Faster Carrier Onboarding
Simplified registration reduces drop-offs
Future Roadmap
Next steps include backend integration with Firebase, expanded usability testing on Version E, analytics implementation for conversion tracking, and security enhancements for trade-in services. This project demonstrates how user-centered design and technical scalability can address real-world environmental challenges.